各位考研的同学们,如果你能轻松做对近期模拟试题中的题型,说明你基础知识掌握的很牢固并且有良好的推理能力,2019考研不用太多担心选择题,只要坚持住,最后20天,只背《冲刺考点必背》划线部分,考什么题目都不怕了!小编给大家整理了关于考研政治蒋中挺每日测试:解读十九届三中全会的知识点,如有需要及时加入陕西文都19考研交流群。
【改革开放40周年终极背诵版】
1.邓小平---改革开放论------《冲刺考点必背》P48
2.全面深化改革---《冲刺考点必背》P59---60
3.十一届三中全会--《冲刺考点必背》P74
4.真理标准大讨论--《冲刺考点必背》P74
5.三个起来--《冲刺考点必背》P75
20天20题之十八】
今天直接发图片了,今天领导人讲话:提到伟大觉醒!
改革开放40周年,命题角度很多,但是“伟大的觉醒”是领导人早就提出来了,我已经提前出在《五套题》了,大家背下来吧!
36.结合材料回答问题



【每日测试】
(多选题)1.以毛泽东同志为主要代表的中国共产党人,把马克思列宁主义基本原理同中国革命具体实践结合起来,创立了毛泽东思想,团结带领全党全国各族人民,经过长期浴血奋斗,完成了新民主主义革命,建立了中华人民共和国,确立了社会主义基本制度,成功实现了中国历史上最深刻最伟大的社会变革,为当代中国一切发展进步奠定了根本政治前提和制度基础。在探索过程中,虽然经历了严重曲折,但党在社会主义革命和建设中取得的独创性理论成果和巨大成就,为在新的历史时期开创中国特色社会主义提供了()
A.宝贵经验
B.理论准备
C.物质基础
D.制度保障
【答案】ABC
【解析】…在讲话中指出:以毛泽东同志为主要代表的中国共产党人,把马克思列宁主义基本原理同中国革命具体实践结合起来,创立了毛泽东思想,团结带领全党全国各族人民,经过长期浴血奋斗,完成了新民主主义革命,建立了中华人民共和国,确立了社会主义基本制度,成功实现了中国历史上最深刻最伟大的社会变革,为当代中国一切发展进步奠定了根本政治前提和制度基础。在探索过程中,虽然经历了严重曲折,但党在社会主义革命和建设中取得的独创性理论成果和巨大成就,为在新的历史时期开创中国特色社会主义提供了宝贵经验、理论准备、物质基础。
中国特色社会主义可不是毛泽东。。。提供“制度保障”。今天大会条幅上都没有“毛泽东思想”,仔细观察一下。
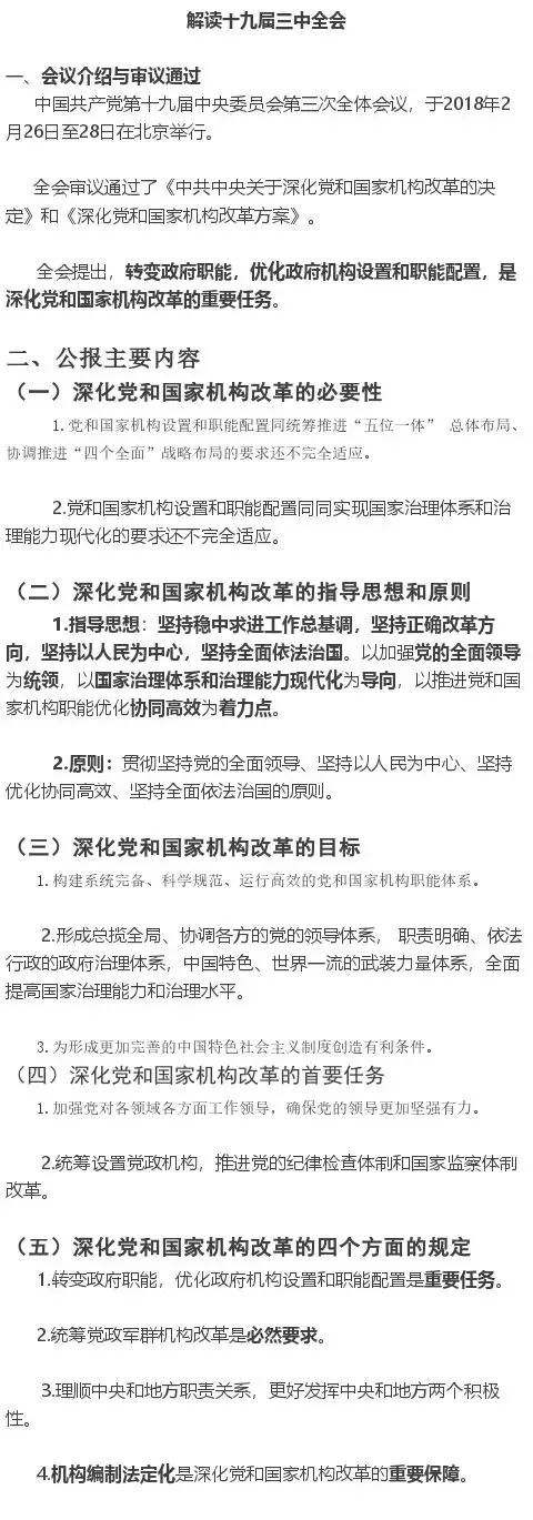
上面就是给大家整理的考研政治蒋中挺每日测试:解读十九届三中全会的相关内容,如有更多疑问,请及时咨询在线老师。
(免责声明:本站所提供的内容均来源于网友提供或网络搜集,由本站编辑整理,仅供个人研究、交流学习使用,不涉及商业盈利目的。如涉及版权问题,请联系本站管理员予以更改或删除。)